快手电商 相关内容

139
2018快手年度报告发布:1600万用户创收,带货视频日均3亿点赞

图源:2018快手年度报告内容在2018年双十一之前,快手举办了首届快手“卖货节”,并联合了诸多品牌商家,实现了头部网红“组团卖货”的场景。

199
快手电商上线外贸转内销直播:首场观看超百万,5月将推多场专场

首场直播带货中,数码3C、小家电等品类商品销量显著增长,开播2小时后销量达到数千单。

154
快手电商推出‘源头好货’战略:真实货源地+批发价,打造差异化购物体验

近日,快手电商宣布推出“源头好货”,并将在今年的大型购物狂欢节“1106卖货王”活动中以此为特色进行招商。

133
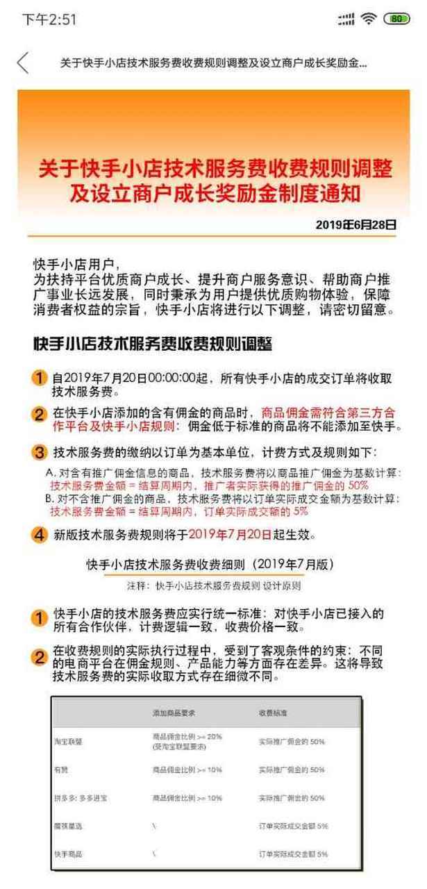
快手开店收费解析:官方扣点是多少?5%技术服务费详解

我们在快手平台上面其实也可以选择开店卖货,但是很多人也想要知道它是如何收费的。那么官方的扣点又是多少?下面给大家讲述一下。 目前全部的有赞和快手卖货,都是商家自营···

201
快手电商数据查询App全解析:优化直播带货,这些功能是关键

于快手电商开展运营之际,数据的查询以及分析乃是使直播带货效果得以优化的关键要紧的环节。当下在市面上存在着多款专门是针对于快手电商的数据查询类App

145
快手带货佣金怎么赚?3大核心要素揭秘:选品、粉丝、内容缺一不可

以在快手的平台之中凭借直播或者短视频带货进而赚取佣金,这是一种具备可行性的收入的方式。其核心模式在于,创作者于快手去开通商品推广方面的权限

153
快手卖货两大模式解析:如何开通小黄车?怎么寻找货源与销售?

快手卖货卖货分为两类,一类是给商家带货拿钱,一类是自己开店。如果是靠拿佣的人,就需要直接引导粉丝通过快手进入商家店铺下单购物,而货源主要来自于主播合作的店铺。

160
快手电商帮扶外贸企业转内销:开通绿色通道、提供流量扶持,助力开拓国内市场

为积极响应国家提振消费号召,快手电商全力帮扶外贸企业开拓国内市场,正式成立“外贸优品”专项帮扶小组,推出五大扶持举措,依托平台7亿用户生态及成熟直播电商能力

167
快手开店全攻略:6大核心步骤详解,从0到1轻松带货

许多创业者选择了于快手平台开店带货,此流程涵盖六个主要环节,包括账号准备,这是首项环节,接着是店铺开通,而后是选品上架,再是内容制作,随后是直播带货,最后是售后···

137
快手卖货必备!优质素材从哪来?抖卖帮手、魔筷素材库等工具推荐

随着短视频平台快手渐渐使得电商生态越发壮大,越来越多的卖家以及直播从业者察觉到优质内容的重要意义。要生成高质量的种草素材,不但需要富有创意以及具备拍摄技术的基础