

当下于小红书这个内容平台之中,众多博主靠着鲜明的个性以及优质的内容创作,收获了极大的关注还有影响力。这些走红的博主常常深耕特定领域,不管是美妆护肤、时尚穿搭、家···

于小红书平台开展带货行为,首要之事乃是明晰自身账号的定位以及内容的方向。挑选一个你所熟知且能够连续产出内容的领域,像美妆领域,或者服饰领域,还有家居领域,亦或是···

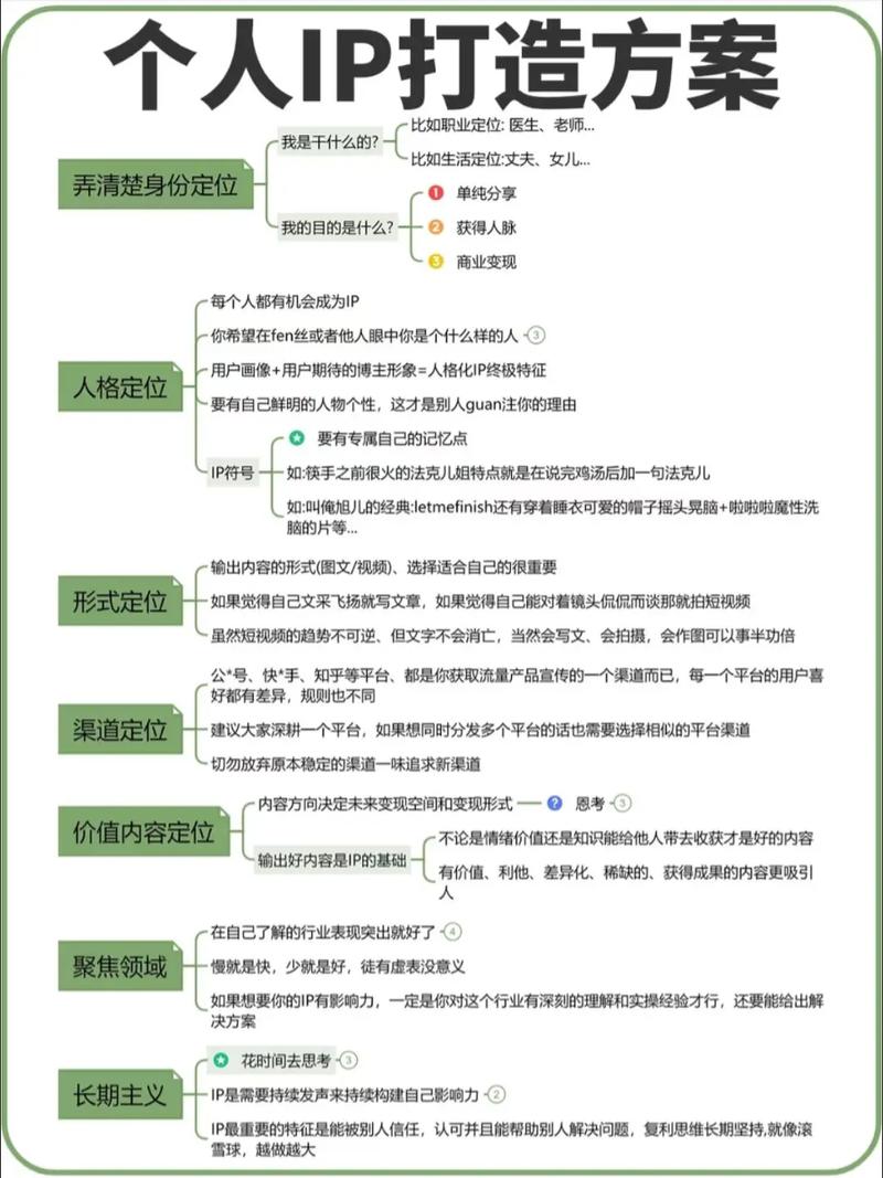
打造个人IP,不是喊口号,而是一次系统性的运营升级。本文从“定位、内容、渠道、工具”四个维度出发,手把手拆解新媒体人如何用结构化思维做出差异化表达。今天秃头老王给···

小红书平台上,活跃着好多有影响力的带货主播,他们分享生活方式、美妆护肤、服饰搭配等内容,把粉丝关注成功转化成商业价值,这些主播的名字常常跟他们个人特色、带货领域···