通过电脑浏览器来访问,要用谷歌浏览器,访问的网址是抖店,它属抖音电商入平台啊。
建议使用手机号接收验证码进行登录。
第二步:选择主体类型
当前,抖音小店入驻,对个体工商户予以支持,同时对企业或公司也予以支持,然而,对个人入驻并不予以支持。

倘若从事抖音小店无货源方面,挑选个体工商户就行,权重不存在差异,并且能够节省费用。
主体类型一经选定,认证过后就不能够进行修改了,所以请一定要依据营业执照的类型去选取符合规定要求的主体类型 。
抖 音小店开店流程认证主体填写页面:

第三步:填写店铺信息
抖音小店的店铺类型,涵盖了普通店,专营店,专卖店以及旗舰店,它们之间具有区别,仅仅是在对于品牌资质的要求方面存在不同,除此之外,并不存在其他功能方面的区别。

如果是玩抖音小店无货源,建议直接选择普通店。
第四步:提交审核
平台将在1~3个工作日内进行审核;
短信传达通知,资料信息正处于审核的进程当中,预计在一至三个工作日会得出结果,烦请耐心予以等待 。

经审核予以通过之后,便会径直接连进入账户验证的界面,此界面支持两种验证的方式,分别是实名认证,以及打款验证。
实名认证or打款认证二选一
实名认证,只支持针对私有的银行卡号呀,也就是经营者所拥有的银行卡号,再加上与该银行卡挂钩的银行预留手机号,以及验证码 。

打款验证需要注意,那些并非具有大陆身份证的个体工商户,以及企业,全部都必然得提供对公状态下的银行卡号 。

第五步:缴纳保证金(完成抖音小店入驻)
前往“资产 - 保证金”那个页面,去点击【充值】这个按钮,按照“应缴金额”的相关规定,输入相应的充值金额,。

抖音小店每个类目的保证金标准并非相同,绝大多数类目的保证金处于2000元至5000元的范围,像从事无货源抖音小店时,极为常见的经营范围涵盖了服饰鞋包、居家百货领域,这个范围内的保证金就是2000元至5000元。最新的抖音小店保证金标准能够借助该链接去查看:
抖音电商能量站-抖音电商官方教育学习平台//web//
第六步:完善其他小店基础设置
打个比方,支付方式方面有设置,它支持的是支付宝还有微信,在资质中心那里,要添加小店类目,另外还有运费模板设置等这些情况 。
通常来讲,像新疆、西藏等这般的一些地处偏远之地,常见情况下是不予以包邮服务的,得预先于运费模板当中进行妥善设置才行。
抖音小店运营实操的那些详细细节,于我们的抖音小店运营思维导图当中全都存在着,是无偿进行分享的,。
2.抖音小店选品
做电商的都知道,7分靠选品,3分靠运营。
抖音小店能不能爆单,品是核心。
怎么选品?
第一步:确定品类
如果,你身为有着货源的商家,举例而言,自身拥有淘宝店、多多店,进入抖音电商领域,那么,择优依旧是挑选这个品类赛道。
各大电商平台店铺具有大同小异的运营思路,选择熟悉的品类会让你拥有更大的把握,起步的速度也会更快。
想要做无货源的个人,或者是没有货源的商家,倘若居家百货你抖店选品最先考虑的并非这个,那就是没有选对,就是这样的情况 。
做抖音小店无货源的,几乎都是做居家百货这个类目。
然而,美妆这一类,食品这一类,以及图书这一类,并不建议采用无货源的方式去操作,缘由如下:

第二步:跟品
什么品爆,就跟什么品;跟品的渠道主要有以下4个:
另外在选择产品的时候,最好引流款+利润款搭配着上架。

适合作为引流款的商品是这些定价处于9.9元并且在19.9元以内的具有堪称超高性价比的物品,其用途在于凭借它们去鼓动那些具备优质带货能力的达人,从而为直播间起到引人的作用哦,。
利润款:提升小店GMV,生产利润;
3.抖 音小店产品上架
商品要上架,得用到采集软件,那推荐使用妙手,或者虎虎搬家,又或者甩手上货助理。具体的那些,你能够在抖音小店后台的服务市场去挑选,其费用并不昂贵,功能大致相同,操作步骤也特别简单,要是有不明白的,能直接去询问软件客服。

不过,有几个商品上架的注意事项要提醒你一下:
引流款批发价*2(或*1.5)
利润款批发价*2+2(或+4或+6)
产品缺乏流量,这与定价存在极为重大的关联,别的人搜索到了,倘若看到价格过高便会不愿意点击进去 。
引流款的佣金比例处于1%至20%的范围呢,(其中引流款这个类型,达人往往更多地去考量价格因素,这时它的佣金能够被控制在1%至10%的区间;)再有就是利润款的佣金比例为30%到35%,而且少数情况下甚至还能够强行拉高达到50% 。
达人最关心产品的转化率,而不仅仅是价格和佣金。


负责抖音一块的锋哥发问,抖音小店售卖的产品该怎么去定价呢,主图又该如何设置,标题怎么弄,佣金怎样设定才能够获得自然流量呢 ?
4.抖音小店推广
也就是各位最关心的抖音小店流量来源。
目前抖音小店流量来源主要有2个:
直播间/短视频很好理解,可以是自己带货也可以联系达人带货。
若是你从事抖音小店无货源这一业务,自身不进行开播操作,不发布视频,也不打造账号,仅仅搞定达人,便能够实现爆单。
店铺流量源自达人直播间,带货达人越优质哟(即直播间转化高),抖音小店流量就越精准,商品转化率也就越高呐。
获取达人的途径主要是蝉妈妈、抖老板、直播间这几个,在下面这篇文章里也有过详细的分享, 。
锋哥在玩抖音,那抖音小店要怎么去找到达人呢?有批量获取抖音达人资源的3个方法呢,这篇文章有8个人赞同,还有163个人评论了 。
完整版达人资源可点击下方卡片交流咨询

自然流量,近期较为热门的玩法,那这一自然流量源泉与之对应的操作玩法,在这篇文章当中,我已然撰写过了,要是你们对此感兴趣的话,是能够去瞧一瞧的:
爆单抖音小店当中那个对应自然流量的最新玩法,有个锋哥呢去玩抖音,这是他实操半年之后进行经验总结的内容,文章获得了35赞同,同时还有31评论 。
5.抖 音小店出单
小店有订单之后,接下来就是发货,售前售后处理。
如果是店铺自播,自己有货源常规批量发货就行了。
若是从事抖音小店无货源方面,当订单量较少时,能够借助软件进行一件代拍操作,即径直前往上家处拍下商品,此时软件会自行同步用户相关信息以及物流信息。打单软件在抖音小店后台服务市场存在诸多,鉴于避免广告嫌疑故而不做具体的推荐行为,从中挑选其一便可。

订单多的话就要去主动联系厂家,导表格批量发货。
找寻供应链的方式以及途径,要是详尽阐述的话,那又会成为一篇篇幅较长的文章了,下次拥有机遇的时候再去分享,要是对此感兴趣的话,也能够随时向我询问。
6.抖音小店体验分维护
重点说说抖音小店体验分,放到最后来讲。这个体验分,是影响达人合作意愿的因素,同时也是影响抖音小店自然流量的因素,而且还是核心因素。
体验分低于3.2分,这种店铺体验分过低的情况,是会被清退的。所以呀,对于体验分维护这件事,一定得重视起来。
抖 音小店体验分作用:
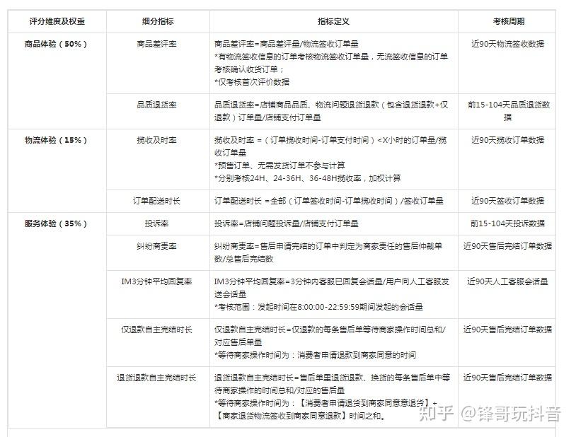
体验采用5分制,最低分数是3分,它是依据商家近90天内的【商品体验】、【物流服务】以及【服务态度】这三个评分维度,通过加权计算而得出的,具体指标的考核周期以如下表格作为标准,具体的计算方法为以下内容:
现阶段,抖音小店体验分评分的最新标准是,于2021年半年6月23日进行更新的,。

体验分每天中午12:00进行数据更新。
要是体验分处于较低状况,那最佳的提升办法便是去催促好评,当前抖音小店已不再支持更改差评这事,或者是借助引流品去联络主播,进而迅速提升订单量 。
另外也可以给客户发送服务好评邀请,提升商家服务分;
那便是我于抖音小店运营将近一年时长期间的一部分实操细节汇总,当然,抖音小店运营的某些细节或许未曾被写出来,要是还有不清晰的情况,欢迎一同交流探讨。
直播带货培训










