工人日报-中工网工人日报记者 姜雨晴

有数据表明,我国存在着达3880万人的职业主播。有多位从业者,在接受记者采访之际都谈到了,在跟风而入这个行业的同时,正面临着“成长无门”这样的困境。今年3月的时候,我国网络直播行业迎来了首部职业能力评价标准,这为从业者强化合规意识以及提升专业技能给出了新方向。



刚开始做直播时,有过很是迷茫的阶段,在技能提升方面,不知该重点钻研啥内容,对一些专业性且直播技巧、互动话术,常跟着感觉走,颇为盲目。6月3日,苏州稻香村的电商主播小孟向记者讲述入行初期困惑时提到,在众多类型的直播内容与风格里,难以确定适合自身的特色以及发展方向。
《中国网络视听发展研究报告(2024)》表明,在二零二四年,电商直播处于领先位置、各类型垂类直播实现全面发展,我国职业主播数量达三千八百八十万人,与同比相比增长了一点五倍,短视频账号数量达十六点二亿个。直播电商的发展不但吸纳了大量就业创业人员,还借助提高全社会的劳动参与率从而提升了居民的收入水平。
在这样的背景情形之下,于今年3月19日时间时刻,中国演出行业协会公布发布了国内首个网络表演主播职业能力评价标准,这个标准叫做《网络表演(直播与短视频)主播职业能力划分要求》,首次搭建构建起了涵盖知识、技能、品德方面的评价模型,为主播的职业发展进步提供了科学的引导指引,持续不断地推进推动网络主播行业进入迈向高质量发展的新阶段时期。

受访者供图
跟风入行后面临“成长无门”
许多职业风口追逐者的一个缩影,是娱乐主播徐艺菲的入行原因,她身边有做直播做得不错的朋友,所以她跟着入行了,想着去利用空闲时间赚点钱。为提高流量,她曾在清早5点起床,然而成效甚微,最终,这段自2024年夏天开始的“事业”,在坚持了3个月后宣布告终。
有两年主播从业经验,来自上海的主播李薇,在向记者介绍她的成长之路时,把它描述成“摸黑走路” 。早期技能提升得依靠自身自觉去学习,既要钻研直播话术,还要兼顾短视频剪辑,常常因为“样样通、样样松”,并且不知道努力方向是不是正确,从而陷入焦虑 。有时候看到娱乐直播流量高,就会犹豫要不要转型,这意味着投入三个月时间学习的带货技巧,隔天就要失效 。李薇面临的困境,折射出直播从业者的普遍痛点 。

多位从业者向记者讲,直播经纪公司在招聘主播之际,常常声称“专业学历不限”,“有无经验均可”,“才艺不重要,会聊天就行”,“薪资待遇高”等。可是,这种广撒网的“散养”样式,致使好多人在没构建清晰认知之时跟风入行。
要么内容具备足够的趣味性,要么内容拥有足够的实用性。倘若仅仅是偶然间呈现出火爆态势,后续作品却没有高质量的内容源源不断地输出,那也仅仅是短暂出现便消逝的现象。上海某MCN(多频道网络)机构运营负责人李婷进行介绍时表示,其所在的机构在签约主播之际,除去对数据表现予以考虑之外,还会对其内容质量以及丰富程度加以关注。对于中小创作者来讲,关键之处在于其自身所具备的创作能力以及作品的内容质量。
职业主播有了等级标准
面对直播平台从业者存在成长方面的困惑,同时直播经纪公司在人员选拔上的要求呈现出越来越高的态势,出台和直播行业相关的从业指引,已然成为主播行业的普遍需求。
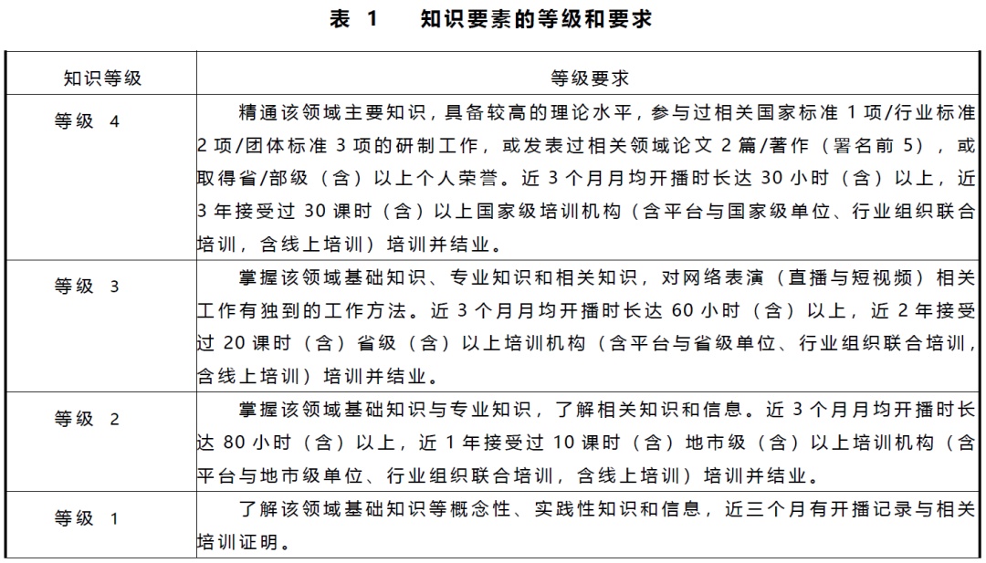
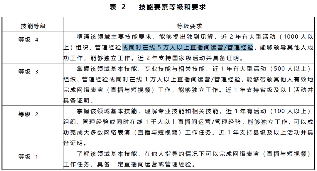
有记者留意到,《网络表演(直播与短视频)主播职业能力划分要求》团体标准,也就是以下简称的团体标准,其主要起草单位涵盖了抖音、腾讯、快手、无忧传媒等众多行业头部平台,该团体标准要求职业主播得具备一定的法律法规知识,像《网络主播行为规范》这类,还得有脚本、运镜、剪辑等专业技能,以及艺术理论知识,并且对职业主播设置了表演、营销、心理等12项核心指标的技能要求。
根据这一套标准,职业主播被划分成了三个等级,其中,初级主播要掌握基础设备的操作以及平台规则,并且具备基本的互动能力,中级主播,则要求能独立完成复杂内容的创作,同时具备千人直播间的运营经验,高级主播呢,需参与行业标准的制定,拥有万人直播间的管理能力以及国家级活动的经验。
喻雪,北京市隆安(重庆)律师事务所律师表示,主播若想持续保持火爆态势,唯有持续不断地输出优质的原创作品才行。行业内由头部平台主导的职业认证体系,或许将会对主播能力评估以及职业生态予以重构。团体标准借助明确主播能力等级,为直播行业的从业者们提供了一条清晰的职业发展路径,这将会推动行业朝着从追求流量朝着专业化方向进行转型。
职业主播的能力等级,关乎行业认可程度,还成了部分城市人才招揽标准。5月8日,上海市杨浦区举办了2025年杨浦区人才高质量发展大会,会上发布的《杨浦区关于全球互联网优质内容创作者“优享计划”的实施细则》表明,符合条件的互联网优质内容创作者在杨浦区购房可获住房补贴支持,其中账号关注量为所在互联网平台前1%水平的战略人才,最高能拿到200万元购房补贴。
以团体标准推动行业生态优化
作为平台运营人员李婷认为,当前各种各样网络平台的信息生态,广泛存在着好坏混杂的现象。此次团体标准发布,能够切实避免质量不高的信息流向公众的视野。团体标准要求职业主播有一定法律法规、专业技能以及艺术理论知识,这会有利于推动从业者提高直播跟短视频的内容质量,对于营造清正廉洁的网络环境有着重要意义 。
团体标准予以公布,这也给从业者提供了提技的“指南针”。李薇告知记者称,经由直播机构所组织的培训,她对消费者心理学以及合规营销策略等知识展开了系统学习,并且构建起了直播复盘体系,“仿佛是拥有了一份职业‘体检表’,在直播间产品讲解时长得以优化之际,直播转化率同样获得了提升” 。
李婷介绍,随着短视频行业发展,各平台渐渐构建垂直细分内容体系,自早期泛娱乐创作朝着细分垂类领域延伸,创作者成长路径展现出渐进式特点,由初期随拍、变装等简易创作起始,渐渐向专业化、精品化内容升级,每个账号定然会历经从低谷至成熟的阶段,在这个进程里,直播经纪公司也要同时针对不同类型的主播给予不同的培训课程,比如针对才艺主播开展唱歌、跳舞培训,针对带货主播进行产品内容和聊天话术培训等。
喻雪经分析得出这样的看法,团体标准被发布了,凭借建立职业能力认证制度,这对从业者而言,能够起到促使其强化合规意识以及专业技能的作用,进而提升主播的社会认同感,还能吸引高素质人才进入这个领域,推动优质内容占比有所提升,最终促进行业生态朝着优化的方向发展 。
直播带货培训










