在小红书所掀起的营销浪潮里头,达人通过种草已然变成了品牌进行推广所运用的重要方式。可是呢,怎样能够科学地去评估达人种草所产生的效果,始终是让品牌方以及运营者为此感到困扰不解的难题。这篇文章是从社区声量、用户讨论程度、笔记存活概率以及电商转化比率这四个关键的维度着手,并且结合了实际发生的案例以及实用的技巧,从而为读者供给了一套全方位的评估框架。

你是否也曾碰到过这般状况呢?于小红书寻觅达人铺陈了诸多笔记,点赞以及收藏看上去颇为热闹,然而一旦询问销量,却毫无动静。亦不清楚问题究竟出在何处,投放究竟有无成效呢。
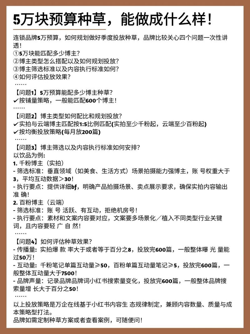
对于达人种草这种营销方式我们究竟该如何去判断它有没有切实地帮我们达成销量的增长呢,特别是像小红书这种没办法给出精准投放转化率评估的营销模式 。
今天我就跟大家聊聊,到底怎么评估自己的小红书种草效果!
01先看“大家能不能搜到你”
将品牌于小红书生态里,所具的基础存在感,称作社区声量,这恰似线下商圈的门店位置,位置若偏,便无人进店!
除掉自然流推送产生的声量之外,我们同样需要留意搜索词沉淀,特别是一些关键搜索词前排位置我们的内容所占的比例 。
为什么必须重视搜索呈现?
用户行为惯性:
有着72%占比的小红书用户,仅仅会去浏览那搜索结果的第8页,而排名处于靠后位置的笔记,其曝光量呈现出断崖式的下跌态势。
长尾效应法则:
一篇质量上乘且进入前10的笔记,能够在6至12个月的时间段内持续带来自然流量,进而助力我们拉动产品销量,最终达成提高种草投产比的效果。
建议大家在投放期内持续保持这些动作:
每周使用3台手机,分别是自己的、同事的以及朋友的,去搜索核心词,查看自家笔记处于第几页,当发现排名靠后时,赶忙让达人下次发布笔记时多带上这些词,并且还要看看近期笔记的互动状况,互动量少的笔记同样很难在搜索前排占据位置,02查看“大家愿不愿意聊你” 。
用户对内容的主动回应构成了讨论度,它是用以判定内容价值的占据主要地位的指标。点赞收藏所表述的状况为“轻度认可”,评论咨询所呈现的情形是“深度兴趣”。
好似菜市场内最为热闹的那个摊位,众人全都是围绕着去问询价格方才有生意可做!要是笔记的底下全部都是“沙发”“路过”这般的回复,而没有任何人去询问“怎么买”“适合XX吗”此类问题,那就表明用户压根就没有用心,你所发布的种草内容也并未真正地吸引到他。
最起码他的关注点都不在产品上。
之前我们做过一个测试,对比两组投放数据。
在A组里,平均互动率是22%,然而,评论之中,70%是像“沙发”“打卡”“真好看”“接好运”这类内容。,。
B小组所呈现的互动比率为百分之四,然而,百分之四十五的评论内容涉及到产品咨询之类,诸如“怎样购买”以及“是否有小伙伴使用过,恳请给予反馈”等等情况。最终,B小组其进店转化的比率成为了A小组的三点二倍 。
所以,讨论质量远比数量重要。
不过,要留意的是,此处进行对比的前提在于,两篇笔记的曝光流量是相当的,然而,当我们具备一篇拥有高传播大曝光的笔记,以及一篇垂直种草内容流量较为平常的内容之时,如此进行对比就会出现有失偏颇的情况。

再者,这也影响到小红书的推荐算法。
小红书针对笔记所给出的第二波流量推送,常常是以首轮互动时用户参与的质量作为依据的。举例来说,像是评论里包含有“怎么买?”“适合40岁吗?”这类问题的笔记,会被认定为是“具有高转化潜力的内容”,进而能够获取到额外的曝光机会。
具备高讨论度的内容,能够获取流量的加持,但是,要是笔记自身的质量欠缺,那么用户依旧会“看过就离开”。
这两件事一定要做好!
注意到出现差评,在24小时之内是必须要进行回复的!对于达人评论区,前面的3条都一定得有产品问答,能够运用自己的小号去提问以及进行回复,以此吸引粉丝面向你的产品予以关注,重点要盯着“笔记能不能活“这边 。
比如发传单这事儿,倘若才发出去便被城管没收了,平台还不进行收录,也不予以推送,不管发多少,都毫无用处!
没有经平台收入录取的笔记,特别是那些被判定为广告一类的笔记,其曝光的数量通常不会超出五百,这就如同投放的预算直接就消失不见了一样。
小红书如今严格管理广告,众多没有进行报备的生硬广告笔记发出去后就如石沉大海一般。投放koc以及素人也需要多多加以留意。
自查方法:
在笔记发布完毕24小时之后,使用达人账号去搜索自己笔记的标题,要是能够搜索到,这才算是安全的视频笔记,重点在于要看完播率 。
如果发现内容本身有问题,则需要尽快进行调整。
比如说与我们先前协作着的一款家电产品,品牌方子鉴于转化这一需求铁定得去投放功能阐释一类内容,虽说特别专业,还深入地对产品予以了介绍,可是完播率仅仅达到5%,其后台阅读量连500都未曾突破。
通过沟通以及实践反馈,我们提出建议,将其调整为“翻车救援”的剧情类内容,借助做饭糊锅作为切入点来引出产品,接着进行产品体验展示,视频完播率一下子提升到了58%!
在小红书特别要记下,用户并非给“说明书”付钱,而是因“需求场景”驻足。 , 。
04终极考验“买不买账”
种草再热闹,用户不下单总感觉不对劲。
互联网商务领域里的转化情况,能够讲是衡量种草成效的一种类似照妖镜般的存在,一切关于声量方面、互动层面以及内容质量所具备的价值,最终都得在这个地方去实现价值兑现。
特别是在小红书站内,能够实现闭环转化的此类东西,是那种具有高转化特性的内容才能够带来“滚雪球效应” 。
点击笔记里的商品,进行加购操作,之后产生的成交数据,会对内容推荐权重起到反向影响作用。笔记若具有高转化率,便能获取更多免费流量。
怎么看转化情况↓↓↓
下次投小红书达人后,做好这四个问题的复盘!
解决声量问题,搜品牌词能否在前几页被找到?提升讨论质量,评论区有无真心询问如何购买之人?优化内容套路,笔记是否存活得足够长久且健康?打通转化闭环,天猫搜索有无明显小高峰?
直播带货培训










