暑期属于影视内容、文旅体这般的消费旺季的阶段,同时还是开通会员还有续费时段里的高峰期。在为了听歌、追剧、买菜、出行同时也包括住宿以及看电影这样子的情况去开通那一堆APP会员之后,消费者们察觉到,现在的生活已然变成了在那样不同的会员之间来回进行切换的一种状态。
近年来,电商平台早已意识到消费者上述痛点,在设计付费会员体系时,向外整合娱乐、生活、服务等权益,向内打通内部业务,在此基础上相继推出联名卡,或者向外跨界餐饮、酒店等企业,搭建覆盖线上线下的会员生态 。
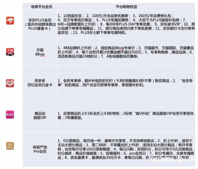
南都湾财社记者针对哪家电商平台付费会员权益最为丰富,哪家性价比最高展开测评,选择了京东PLUS会员、天猫88VIP、拼多多百亿会员白金卡、唯品会超级VIP、网易严选Pro会员进行测评,从物流服务、购物权益、娱乐权益、生活权益三个维度进行对比,发现折扣、积分、会员日等省钱权益方面,各平台差别不大,生活权益是平台发力重点,向外跨界的京东PLUS会员覆盖衣食住行,优于其他平台。而且,京东PLUS会员率先开创联名卡这种形式,到如今已经跨越界限与爱奇艺、腾讯、哔哩哔哩等进行合作,最终在数量方面占据首位。

物流权益:仅一家退换货双向免运费
自2005年将Prime会员计划推出的亚马逊,上线会员的一大缘由就是,高管察觉到运费乃是影响用户体验的关键痛点之处。最初的会员权益里面,具有免运费特质的物流配送权益,吸引了相当多的用户花费金钱去购买会员 。
电商付费会员权益里,包邮是基础服务内容当中的一项。南都记者梳理查询以后,发现这样一种情况,京东PLUS会员有会员免运费服务,唯品会超级VIP也有会员免运费服务,网易严选Pro会员同样有着会员免运费服务,只是唯品会超级VIP的会对于是否能享受该项服务增设了限制成为只限于本身运作出售的商品,网易严选Pro会员增设的限制则是限定每一天只能获取一次包邮资格 。
关于退换货这一情况,在京东平台,只有PLUS会员才会被给予免费上门取退的权益,也就是说存在双向免运这样的服务。并且针对具有优势的品类,还推出了电器尊享服务。在唯品会,超级VIP退货的时候不会扣除原本订单发货所产生的运费。而网易严选的Pro会员,退换货是能够免除运费的,不过大件商品是被排除在外的。

购物权益:折上95折是标配
在五大平台里头,购物权益数量处于排名前三位置的,分别是京东PLUS会员,还有网易严选Pro会员,以及天猫88VIP 。分开来进行剖析,由于平台是依照提高客单价、购物频次、拉新并且留存老用户这样的思路来运作的,所以不同平台的会员存在着一定的共性,比如说每月都会设置会员日,部分品牌商品在折扣基础上还能再打折,有专属优惠券以及品类券,还有专属商品等 。
从消费者最为在意的折扣力度而言,京东PLUS会员打了折之后还能再打95折,天猫88VIP也能享受折上95折,网易严选Pro会员同样有折上95折,唯品会超级VIP依旧是折上95折。就折扣覆盖范围来讲,京东的95折优惠覆盖了600多个品牌,淘宝的95折优惠覆盖了488个以上品牌。网易严选是主站的大部分商品能享受优惠,唯品会所指的是自营商品,拼多多则锁定了百亿补贴频道。
各平台为付费会员筛选出专属商品,以此来凸显差异化,京东为PLUS会员提供百万专享低价商品,部分品牌下单有专属赠品,部分商品使用白条下单免息,天猫指定商品88VIP有专享价,天猫超市、天猫国际能折上95折,唯品会为部分产品打标,标有“超V补贴”的商品会员有优惠。
需要特别指出的是,为了达成用户对于特定品类商品的深度购物需要,京东PLUS会员和七鲜一同推出了“双权会员卡”,并且已经和京东小时购业务展开合作,从而渗透到线下场景之中。与此同时,留意到购药用户、美食达人、奢侈品爱好者、养宠一族等对于特定垂直品类的深度消费需求,京东PLUS会员上线了多种品类特权卡。
还有,处于加入条件这个方面,京东PLUS会员对其没有任何限定标准可入手体验消费;淘宝存在一定条件要求。倘若淘气值大于1000,那么能够分别以99元、88元这些金额去购置会员资格。当拼多多用户成功成为百亿补贴会员后,只有受到邀请,通过参与此类活动才能够以29.9元这个价格开通白金卡。唯品会超级VIP在加入时未设置门槛条件,然而不同等级的用户在购买199元/年的会员卡时所享受到的折扣是不一样的。

娱乐权益:京东爱跨界 联合音视频等领域品牌发布联名卡
2015年,国内电商平台由京东PLUS会员率先推出付费会员,为提升用户粘性,重视会员权益设计,且通过异业合作丰富会员权益,音视频平台是跨界首选,然而,消费者更在意是否是热门平台,以及是否是年卡,南都湾财社记者统计显示,作为国内上线最早的付费会员,且首创联名开这种形式的京东PLUS会员音视频联名卡中年卡的数量是最多的,其中涵盖腾讯视频、爱奇艺、QQ音乐、哔哩哔哩、芒果TV、喜马拉雅、酷狗音乐、蜻蜓FM等。
排在第二的是天猫88VIP,它含有优酷会员,还含有网易云音乐会员。唯品会、网易严选会不定期推出联名卡,并且仅限于受邀用户。据了解,唯品会在今年4月推出腾讯视频联合卡,其权益有腾讯视频年卡,还有芒果TV年卡等,总共是6家的权益。网易严选先前上线的联名卡跨界到爱奇艺、京东PLUS会员等 。
作为电商平台吸引新用户的关键途径,联名卡凸显性价比特质,其设定之价格低于音视频平台自身所定之价格。就京东PLUS腾讯视频卡而言,联名卡价格是每年198元,腾讯视频官方给出的售价是每年258元。除此以外,那些仅仅看重电商平台服务以及购物权益的用户能够先享受服务而后付款,要是未节省够开卡所需要的金额那么会返还差价。


生活权益:覆盖衣食住行 满足会员多样化需求
各平台购物权益很难拉开较大差距时,生活权益成竞争重点之处。和其他平台不一样,京东PLUS会员上线不久就向外跨界,还向内联合其他业务,构建了涵盖线上线下的会员权益生态,生活权益数量最多,并且覆盖高频生活消费场景。
在餐饮、酒旅、出行等生活权益范畴,京东PLUS会员存在超110余项原本就有的权益,其中以麦当老、肯德基、汉堡王等这些品牌的餐饮企业占比较多,该权益覆盖了人们生活中的衣食住行各个方面。天猫88VIP则是连通了自身生态体系内的饿了吗、飞猪、高德打车等,能够让用户不必去购买多个会员。
考察生活权益的具体内容,京东同衣食住行范畴超600家品牌开展合作,进而推出系列生活特权,其中有麦当劳月月19.9元三件套,汉堡王天天半价工作餐,星巴克月月新品具折扣,万达电影19.9元观影之举,Costa天天买一赠一的情况,华住酒店全年订房低至77折,9.9元鲜花绿植包邮的事项,19.9元衣鞋任洗等诸多权益。
和京东始终对外进行跨界合作的策略不一样,阿里朝着内部整合各大业务,其生活权益涵盖出行、娱乐、本地生活等诸多领域,唯品会、网易严选的生活权益显著少于头部平台,它们倾向于提供各类优惠券包、代金券,拼多多百亿补贴白金卡还处于内测时期,用户能够以会员价购买音视频会员、相关品牌产品。
疫情过后,有部分电商平台推出上线与之相关的健康权益。而且,南都湾财社记者察觉到,京东方面给出了12次免费在线极速问诊、PLUS专享健康9折券各类这般的权益。并且,天猫88VIP折上95折的优惠措施涵盖了阿里健康。

【聚焦】
用流量换合作 扩大“朋友圈”
搭建多种平台会员体制,和其本身的模式存在关联,京东通过自营、自建物流,依靠服务质量的提升和购物权益的推广,积累了一定规模的付费会员,又凭借流量优势,与各方合作伙伴实现权益方面的交换模式,在此重要背景之上,借助开放的权益体系架构,联合众多盟友为会员提供多样化的丰富权益。
零售电商行业的专家,也就是百联咨询的创始人庄帅,告知南都湾财社的记者,京东属于“强强联合”,其借助开放会员的方式,与别的平台构成“流量外循环”。阿里有着大文娱、本地生活等业务,它整合内部权益,是一种“生态闭环”。
代表着庄帅观点的是,餐饮、娱乐等生活服务类消费,跟京东现有的品类之间不存在冲突,还能够形成互补。消费者在线下的消费占比是比较大的,并且有不少线下品牌构建起了自己的会员体系,存在着线上线下合作以及相互引流 。
付费会员权益方面的设计,同样是离不开平台对于用户所具备的理解的。庄帅作出表示,电商平台在付费会员生活权益这一块频繁进行扩展,并非单纯是为了去覆盖更多的消费场景,这是和会员的用户结构、消费习惯以及生活方式等存在关联的。平台想要去满足用户多种多样的需求,故而寻找合适的商家展开合作。
京东作为示例,截止到今年7月,京东PLUS会员数量已然突破3000万,进而成为行业里规模最大的付费会员体系。京东PLUS会员业务会籍权益负责人高启航表明,京东PLUS会员之中80%是家庭用户。年轻人以及女性消费者占比处于排名靠前位置,“并非是大家印象中的直男,京东的用户结构已经产生很大改变。”。
关于消费习惯这边,在普通用户成为PLUS会员之际,一年以内,消费金额同比提升幅度超过150%,消费频次同比提升幅度在120%以上。他们对于尝试新品有着更高意愿,而且在京东消费所涉及的品类变得更多 。
林琛,这位京东集团副总裁、京东零售平台业务中心负责人说到,省钱并非是这一切行为的唯一目的,我们的最初想法是要使得更多的人能够便捷地去享受到具备高品质的那种美好的生活,京东精确地洞察消费者们的需求,持续借助“内部权益不断打通”以及“外部生态持续扩充”这两条途径,从而为PLUS会员不间断地在拓展新的行业、新的权益以及新的卡种上下功夫,进而使得 PLUS 会员能够一站式去享有美好生活全场景之下的特惠权益。
经济下行压力呈现出不断加大的态势、消费表现得较为疲软,具有高复购率、高客单价以及高消费频次特点的付费会员,是被平台深挖的重点用户群体。庄帅也作出表示,在折扣、积分等处于宏观层面较为相似的情况下,会员于产品、服务等微观层面所产生的感受更为重要。历经多年的运营,平台在进一步洞察会员需求之后,未来所比拼的将会是精细化运营。
统筹:甄芹 田爱丽
采写:南都·湾财社记者 黄培
直播带货培训










