一、从“问答工具”到“带货新入口”
到2025年之时,中国网络直播的用户规模已然突破了8亿,其市场规模达到了4800亿元,跟2024年比较增长了22%。然而在数字展现繁荣的背后,这个行业正经历着一场特别深刻的变革。以往的时候,直播电商处于那种“开个账号就有极大可能爆单”的野蛮生长时期,而如今已经步入到“比拼供应链、比拼内容创作能力、比拼反复购买运营”的精细耕耘阶段。有数据表明,2025年直播电商的市场规模预计会突破4.5万亿元呢,不过同比的增长速度已经减缓到了15%,这标志着该行业进入到存量竞争的阶段了。
持续加码的还有监管,近期中央网信办开展了专项行动,对“低俗团播引诱打赏”、“虚假人设诱骗打赏”等问题展开系统性整治,头部主播仍然有着吸金能力,可腰部主播以及素人主播的生存空间却被极大压缩 。
这次变革的转折点,是豆包的升级,这个国内首个用户规模破亿的AI应用,如今已覆盖母婴、美妆、家居等多个高频消费品类,豆包带来的不只是商品链接,更是一种全新的消费决策模式。
要是用户问起“适合秋冬的面霜”,豆包会依据价格、肤质、品牌这些维度来综合分析,并且直接嵌入能够跳转至抖音商城的商品链接,达成“问答咨询 - 商品推荐 - 下单成交”的完整闭环。
最初一批接入的商家主要是源自抖音电商生态里评分在4.8以上的优质店铺,这致使品牌方不得不更为看重产品品质以及用户体验。豆包的转变体现了AI工具商业化的新趋向。从单纯的“信息提供者”转变为“消费决策入口”,这意味着AI工具正式迈入商业化新的阶段。
二、“虚拟导购”时代已至?
就在那个时候,豆包于带货这个领域之中,掀起了一阵波澜,与此同时,虚拟直播技术,也正经历着一场革命。
2023年,做一个数字人必备寻找场地,需挑选演员,要拍摄绿幕,还得进行建模,以及更换嘴型,并且第一代数字人技术当时诞生,其存在欠缺致使数字人的表情并不自然,百度商业体系商业研发总经理刘林揭示了数字人技术的如此这般演进。
话说到2025年的时候,由于底层能力得到了提升,那么制作数字人时,就不再需要演员了,场地也不需要了,仅仅凭借一个提示词,便能够生成心里所想要的模特图片,并且依据这张图片,就完全足够去构建一个数字人模特的建模了。
正在发生转变的是,数字人直播正从被视为“高成本奢侈品”的事物,转变成被当作“普惠工具”的存在。在京东双11期间,京东向商家开放了AI工具包,这个工具包里面包含数字人以及内容创作工具,其目的在于降低技术使用门槛,进而帮助商家,尤其是帮助中小商家去降低直播运营成本。
曹磊身为中国商业联合会直播电商工作委员会副会长,同时也是网经社电子商务研究中心主任,他指出,AI数字人直播已然成为直播市场新型主播发展方面的重要方向之一,它具备替代真人主播在非黄金时段发挥辅助作用的能力,然而,当下它还没办法完全取代真人主播。

头部商家已然从AI工具那儿获取了益处,然而中小商家却依旧面临着三重阻碍,其一为理解成本高昂,其二是普及有其所需的特定时间,其三则是成本效益欠缺。当下,商家对于AI的运用大多还只是停留在图文生成、数据洞察这类较为基础的层面,至于复杂产业链的适配尚需一定时间。就如同行业专家所说的那样,平台务必要进一步去降低使用门槛,“给商家交付一辆自动驾驶汽车”,如此才能够达成真正意义上的规模化应用。
AI针对直播带货实施的改造之处,并非仅仅局限于前端展示,而是更深层次地渗透至直播的每一个环节之中。京东所拥有的JoyAI大模型已然具备了辅助主播达成脚本生成、智能回复等环节的能力。在未来的发展进程里,京东还会陆续推出AI物料设计、AI智能场控、AI数据复盘、AI一键开播等多种工具,以此进一步简化直播的全流程。
立影3D技术,将传统直播的视觉边界予以打破,用户在直播间内,无需佩戴任何设备,能够360度查看商品三维模型,还可对产品内部结构的动态拆解进行观察。
这些技术创新,不但使直播运营变得更为高效,还提升了用户体验。数据表明,采用新技术的京东直播间,用户平均停留时长有了40%的提升,并且相关直播累计观看的人数已经超过了1700万。
三、从“流量驱动”到“AI适配”
传统直播带货所依赖的是“投流 - 种草 - 转化”的流程,借助付费投流来增大内容曝光,凭借短视频、直播等形式去激发用户需求。然而这种模式有着天然的断裂感,那就是用户需求激发跟最终成交之间常常存在时间差,消费者有可能跳转多个平台进行比价,还会反复确认需求,进而致使转化效率受到影响。
随着AI工具的加入,这一逻辑发生了改变。当用户于豆包上搜寻商品之际,多数是基于当下清晰的消费需求。这表明用户从“被动接纳”转变为“主动问询”,推荐的逻辑也从“内容种草”提升为“搜索即转化”。
业内人士指出,用户对AI推荐存在一定信任滤镜,尽管同样基于算法,在这儿人们会下意识把视频和直播推荐产品当作广告且产生抵触情绪,然而对消费者而言,AI推荐偏向辅助,基于自身需求主动询问的结果,面对其带来变革,品牌方得调整策略,重新思考在其主导电商环境中如何脱颖而出,店铺评分成基础门槛。
被豆包首批接入的商家,皆是抖音电商生态里评分4.8以上的优质店铺,这就要求品牌得借助优化产品品质、提升客服响应速度、改善物流体验等办法,来提高店铺综合评分。商品信息结构要进行优化。用户朝着AI提问的方式常常是模糊的、口语化的、场景化的。品牌于商品描述、关键词设置等方面必定得更贴近用户日常说话的习性,防止使用太过专业、晦涩的术语。内容种草策略得作出调整。品牌若想持续获取 AI 的高推荐权重,并非仅优化商品详情页就行,还得制作更多场景化内容;要减少传统的“硬广式”投流,转向围绕用户真实场景制作内容才行。


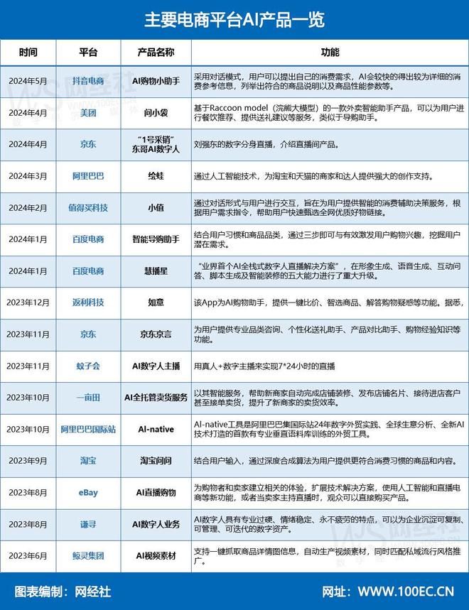
除抖音电商外,网经社不完全统计显示,京东推出了自己的AI产品,淘宝推出了自己的AI产品,百度电商推出了自己的AI产品,美团推出了自己的AI产品,值得买科技推出了自己的AI产品,返利科技推出了自己的AI产品,蚊子会推出了自己的AI产品,阿里国际站推出了自己的AI产品,谦寻推出了自己的AI产品,eBay推出了自己的AI产品,鲸灵集团推出了自己的AI产品,这些平台推出AI产品是为了激发用户购物兴趣,是为了帮助用户进行决策还是为了挖掘潜在需求呢,它们通过技术驱动为消费者提供更精准、更便捷的购物体验 。
四、合规与技术双轮驱动
未来的直播带货行业将呈现两大明显趋势:合规化与技术化。
中央网信办开展的专项行动,明确了要整治四大重点,分别是,低俗团播引诱打赏,虚假人设诱骗打赏,未成年人打赏陷阱,非理性打赏刺激机制。这些举措会加速行业洗牌,促使平台从“流量至上”转变为“内容质量”与“社会责任”并重。数据表明,合规运营的平台用户留存率有所提升,幅度为 20%,投资机构对于具备健全风控体系的企业估值有所溢价,溢价幅度达 30%。
行业发展进程里逐步会出现不断增多的诸多法规,助力数字人行业迈向健康发展的方向,曹磊持有这样的观点。提升用户体验,像是界面、功能之类的方面,从而让用户感受到有趣、实用而非无聊,这在他看来可算是一种比较良性的商业化趋向,毕竟只有留住用户才会有流量,最终以此达成变现 。
技术层面上,超大模型公司正费尽力气借多样方式达成商业化。除了先前的 API 调用,包括会员订阅以及给企业打造定制化解决方案那“老三样”,如今它们正尝试借助广告和电商这两种“离用户更为接近”的方式。然而,当下电商被从业人士认定为是相较于广告更具优势的变现全新模式。
抖音集团正致力于构建一个超级闭环,该闭环以“内容 +AI+电商”为核心。豆包作为 AI 入口,红果免费短剧 APP 作为内容入口,抖音电商作为交易平台,三者借助数据算法共享、流量互导以及交易闭环统一,从而形成协同体系。而这一生态系统的构建,表明了抖音从平台的“流量提供者”转变为“消费决策服务商”。

此前,网经社电子商务研究中心特约研究员以及 DCCI 互联网研究院院长刘兴亮作出表示,在数字人行业方面,需要去增强现实也就是 AR 技术以及虚拟现实也就是 VR 技术的应用,以此让数字人直播带货变得更为真实且富有沉浸式体验,从而提升用户的购物体验。要注重内容创作连同策划,去提升数字人直播的内容质量,使得其不但具备销售功能,还能够提供娱乐以及教育价值。此外,数字人应当拥有明确的品牌形象与个性,借助长期稳定输出优质内容,逐步建立起用户对它的信任以及喜爱。
五、真人主播“饭碗”难保?
当AI变为新的交易入口时,传统的流量分配逻辑会被重塑,用户行为的变化已然显现,巨量引擎直客业务行业与客户运营负责人黄志发指出,用户的搜索行为正发生很大变化,以往或许得通过搜索诸多内容,从中挑选出真实的、自己中意的内容,而如今许多产品能够选出用户最需要的商品或信息。
这必然会成为一个逐步渗透搜索的风口。
在名为“网经社千电万商”的社群里头,有人在做AI数字人直播的推广,宣称“要让AI去替代主播岗”。往昔那些熬夜去准备话术,反复对直播角度做测试的时日,现在看起来是这般徒劳无功。当豆包AI能够依据用户随口说出的一个问题,一下子就完成从商品推荐一直到下单跳转的整个流程时,主播们精心设计出来的“种草环节”立即就显得黯淡无光了。
有这样一种情况更让人觉得窒息, 那就是存在着一些永不疲倦的数字人主播, 他们并不需要休息, 也不会出现状态不佳的状况, 甚至更不会提出涨薪的要求。 有一个建模精致的数字人, 它能够同时在多达上百个直播间出现, 并且会进行24小时不间断的讲解, 然而其成本却连真人主播的十分之一都不到。
带货主播们忽然发觉,自身不但得跟同行展开竞争,还得同另外一种“完美存在”相较量,那就是它们具备更高的效率,拥有更稳定的特性,且具备更廉价的优势。等到技术的洪流汹涌袭来时,往昔赖以生存的口才以及热情,正逐渐演变成这个行业当中极容易被替代的事物。
技术向前迈进的步伐从来都不会停歇,就如同英国小说创作者亚瑟·C.克拉克所说的那样:“任何充分先进的技术,都跟魔术没有什么区别。”当AI推荐的精准碰上直播的生动之时,带货行业正在经历一场没有声响的革命。主播们处在转型的交叉路口,要么提高专业能力去拥抱变化,要么被算法优化而淘汰出局。未来的竞争不再是人与人之间的较量,而是生态与生态之间的对抗 。
【小贴士】
网经社在数字经济行业深耕达18年之久,长期以来一直关注着直播电商,其旗下的直播电商台主要就以下这些方面进行重点报道、研究以及服务:其一,平台类,包括淘宝直播、多多直播、京东直播、抖音电商、快手电商、苏宁直播、蘑菇街直播、唯品会直播、小红书直播、哔哩哔哩、视频号;其二,MCN类,涵盖谦寻文化、美腕、辛有志严选、遥望、交个朋友、无忧传媒、东方甄选、与辉同行、如涵、泰洋川禾、蜂群文化、大禹网络、青藤文化、宸帆、嘻柚互娱、构美、快美、古麦嘉禾、二咖传媒、热度电商、集淘、洋葱视频、侵尘文化、乾派文化、仙梓文化、缇苏、彦祖文化、君盟、白兔控股、愿景未来、优蜜、全尚文化、锐趣文化、三只羊网络、奇东传媒、麦芽传媒、奇光传媒;其三,服务商类,有有赞、微盟、魔筷科技、蚊子会、小鹅通、商派、大商创、红呗、米络星传媒、众灿互动、银河众星、巨鲸帮帮、云犀直播、影行天下、索象、微赞直播、微吼直播、有播、优大人、蝉妈妈、飞瓜数据;其四,则是电商主播类,包含李佳琦、蛋蛋、辛巴、罗永浩、董宇辉、时大漂亮、广东夫妇、疯狂小杨哥、太原老葛、蜜蜂惊喜社、香菇来了、瑜大公子、贾乃亮、董先生、陈洁kiki、烈儿宝贝、刘媛媛、高芋芋、多余和毛毛姐、小小101、麦小登、老吴很帅、陈三废姐弟、国岳、彩虹夫妇、黄宥明、骆王宇、郝劭文、李宣卓、董洁;其五,生活服务电商类,有美团携程。

网经社直播电商台作为一站式直播电商门户,其旗下运营着行业资讯系列频道,还运营着行业研究系列频道,同时还运营着行业数据等系列频道,它提供媒体服务,提供报告榜单服务,提供融资服务,提供会议服务,提供营销服务,提供培训服务,还提供供应链融资服务 。
直播带货培训










