

于直播带货行业飞速发展的当下,诸多从业者都曾有过欲成为“淘宝达人”以拓展资源途径的经历。可是,伴随个人业务方向的变动亦或是平台策略发生转变,部分用户或许会需要去···

现如今,电商直播正蓬勃发展,在此情形下,淘宝达人店铺作为一种别具一格的商业模式,渐渐进入大众的视野范围。具体来讲,淘宝达人店铺指的是那种由个人或者团队来运营的店···

济南高新区蒙启网络科技工作室(个体工商户) 提供的 怎么入驻视频号小店?珠宝类目权限怎么申请开通呢今年方法论,在当今的电商环境中,视频号小店已成为一个新兴的销售渠道

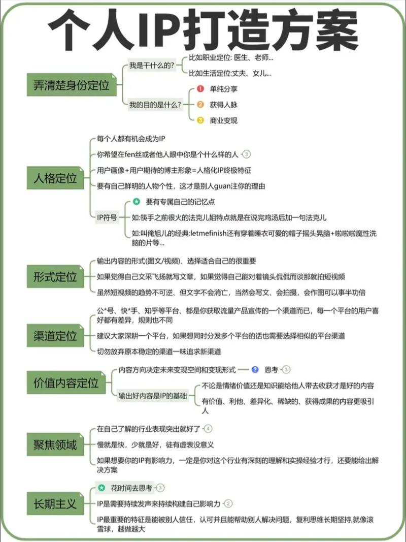
想要将一个淘宝达人号运营得优质出色,首要之事是需要明晰账号 的定位,首先你得明确其方向,你准备着重专注于哪片领域呢,是美妆范畴、衣着服饰领域、家居相关方面还是数码···

距离 “大家一起抢货”还有几天,广大“剁手族”们肯定都已将购物车塞得满满当当。如果准备买一两万元甚至更贵的大件商品,借助电商平台推出的超长期限的免息分期服务,还能···

淘宝达人账号的注销,指的是用户主动去申请,将其淘宝达人身份以及相关功能予以关闭的这么一个过程。一旦完成注销,那个账号就不会再拥有达人资格了,没办法参与淘宝的内容···